OneCore Docs
Breadcrumbs

Contract Changes - Change Copies/Variants


Basic principles:

The method of making changes to the contract and related tables (e.g. the subject matter, the guarantee of the contract, etc.) depends on the detailed status of the contract:

  • if flag Change without Protocol (Change without Protocol)=Y is set on the detailed contract status:

    • it is possible to edit cards if the logged-in user has the appropriate write permissions

  • if the flag Change without Protocol (Change without Protocol)=N is set on the detailed contract status:

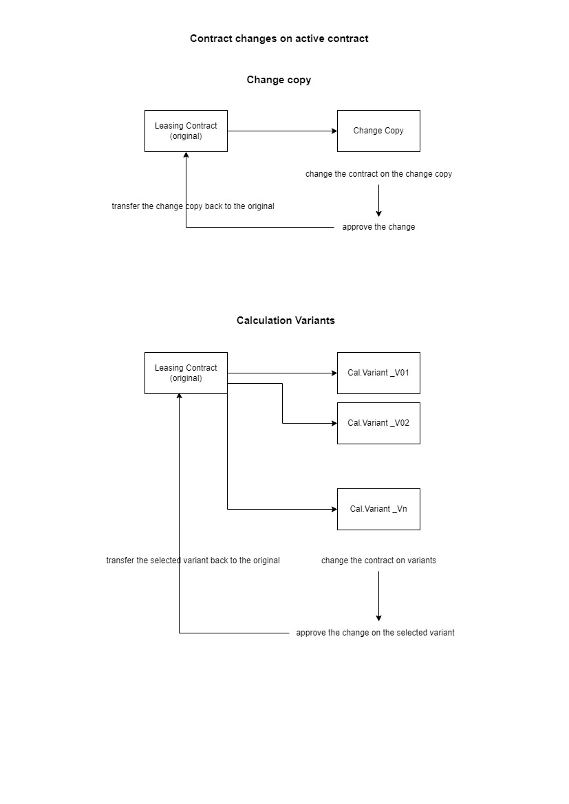
    • In general, direct editing is not allowed. If the user wants to make a change to the contract (and its parts), the user does not make the changes on the original contract, but on its copy, then he has the option to decide whether to reflect the changes in the original or not.

    • In User Setup, it is possible to allow an exception for a given user to edit:

      • of the financed object via the Allow Object Edit without Change Copy flag

      • Guaranteeing the contract via the Allow Guarantee Editing Without Change Copy flag

      • if the flags are enabled to Y, the user can edit the entity without creating a change copy/variant even if there is Change without Protocol =N on the detailed contract status


A copy of the contract can be:

  • Change Copy

  • Variant

Contract Changes.jpg

For a more detailed description, see the following chapters.

Navigation: