OneCore Docs
Breadcrumbs

Změny smlouvy - změnové kopie / varianty


Základné principy:

způsob vykonávání změn smlouvy a souvisejících tabulek (např. předmět, ručení smlouvy, atd) se odvíjí od detailního stavu smlouvy:

  • pokud na detailním stavu smlouvy je nastaven příznak Změna bez změnového listu (Change without Protocol)=Y:

    • je možná editace karet pokud přihlásený uživatel má příslušní oprávnění na zápis

  • pokud na detailním stavu smlouvy je nastaven příznak Změna bez změnového listu (Change without Protocol)=N:

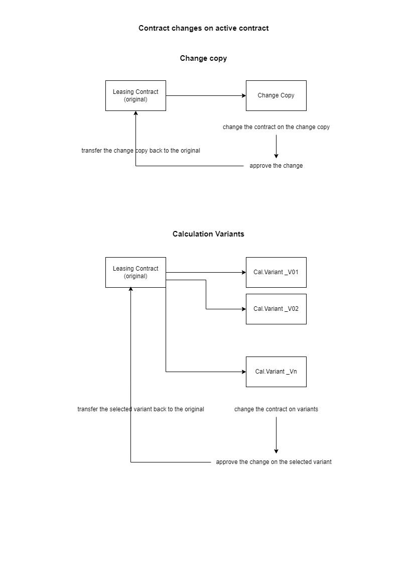
    • obecně přímá editace není umožněna. Pokud uživatel chce vykonat změnu smlouvy (a jejich součástí), uživatel změny neprovede na originálu smlouvy ale na její kopii, pak má možnost se rozhodnout jestli dané změny promítne do originálu anebo ne.

    • v Nastavění uživatelů (User Setup) je možné pro daného uživatele povolit výjimku k editaci:

      • předmětu financování přes příznak Povolit editaci předmětu bez změnové kopie (Allow Object Edit without Change Copy)

      • ručění smlouvy přes příznak Povolit editaci ručení bez změnové kopie (Allow Guarantee Editing Without Change Copy)

      • pokud jsou příznaky zapnuty na Y, uživatel může danou entitu editovat bez založění změnové kopie/varianty i pokud je na detailním stavu smlouvy Změna bez změnového listu (Change without Protocol)=N


Kopie smlouvy může být:

  • Změnová kopie

  • Varianta

Contract Changes.jpg

Bližší popis viz následující kapitoly.

Navigace: