OneCore Docs
Breadcrumbs

Kalkulace

Část Kalkulace slouží pro zadání:

  • Hodnot pro výpočet matice

  • Částky za službu Servis (v absolutní hodnotě, v %)

  • Výše zůstatkové hodnoty

  • Výše administrativního poplatku

  • Provizí

  • Marže

Hodnoty pro výpočet matice

  • Délka nájemní smlouvy

  • Plánovaný nájezd

Systém doplní výchozí hodnoty z vybraného produktu financování v části Parametry financování.

Uživatel může změnit v souladu s nastavením rozptylů období a nájezdu na vybraném produktu financování a min. max hodnot doby nájmu a smluvního nájezdu v obecném nastavení.

Hodnota servisních nákladů, zůstatkové hodnoty, sazba za nadlimitní a podlimitní kilometry

Možnosti zadání hodnot:

  • Automaticky

    • Standardní způsob, hodnoty jsou do kalkulace doplněné formou integrace při výpočtu kombinací (API_prices).

    • Sazbu za podlimitní kilometry je možné nastavit v absolutní hodnotě přes Administrace/Produkty a služby/Nastavení produktů/Podlimitní kilometry/Vlastní sazba za podlimitní km

  • Manuálně

    • Zatržením příznaku Manuálně zadat hodnoty

    • Tato možnost je zpřístupněná pouze uživatelům s rolí, která zahrnuje oprávnění Kalkulace interní


Po zatržení systém zobrazí pole pro zadání hodnot:

  • Nová ZH (zůstatková hodnota)

    • Zadá uživatel částku kalkulační zůstatkové hodnoty v absolutní hodnotě, která bude použita ve výpočtu splátky

  • Nové SN (servisní náklady)

    • Zadá uživatel hodnotu do kalkulace za službu servis (za smluvní nájezd a celou dobu trvání smlouvy), která bude použita pro výpočet splátky

  • Sleva SN v %

    • Zadá uživatel výši slevy v %, o kterou bude ponížená hodnota do kalkulace za službu servis, která bude vypočtená a zaslána procedurou api_prices (integrace)

    • V případě, že bude zadaná hodnota v předchozím poli i sleva v %, systém pro výpočet splátky použije hodnotu zadanou v poli Nové SN (servisní náklady).

  • Sazba za podlimitní kilometry

    • Zadá uživatel částku v za km v absolutní hodnotě, která bude použita ve výpočtu

  • Sazba za nadlimitní kilometry

    • Zadá uživatel částku v za km v absolutní hodnotě, která bude použita ve výpočtu

Uživatel může zadat všechny hodnoty manuálně anebo pouze vybrané.

Provize/dotace, marže a administrativní poplatek

Zadání anebo kontrola výše provizí, dotace, marže a administrativního poplatku je možná v části Kalkulace pod ikonou Zámečku.


image-20241128-171558.png


Po kliknutí na ikonu systém zobrazí formulář s obsahem dle nastavení oprávnění:


image-20241128-171640.png


Provize

V Kalkulátoru je možné nastavit a kalkulovat následující provize:

  • Výnosová

  • Nákladová

Z pohledu určení:

  • Dealerská

  • Importérská

  • Zprostředkovatelská

Základna pro výpočet provize:

  • Cena vozu bez DPH po slevě (včetně výbav)

  • Ceníková cena bez DPH (včetně přípl. výbavy)

Zprostředkovatelská provize

V případě, že je nastavená, aplikuje se vždy

Systém zobrazí provize:

  • Definovaná pro organizační jednotku, ke které je uživatel přiřazen

  • Pokud nenajde provizi podle bodu 1. hledá provizi definovanou pro nadřazenou organizační jednotku

  • Pokud nenajde provize podle bodů 1. a 2., hledá provizi pro nadřazenou jednotku jeho nadřazené jednotky atd.

  • Pokud organizační jednotka nemá nadřazenou jednotku anebo provize není na žádné úrovni definovaná, systém hledá a zobrazí provizi bez uvedení organizační jednotky

Provize je zobrazena v:

  • Absolutní hodnotě

  • Procentech

Systém zobrazuje defaultní hodnotu z nastavení provizí. Editovat provizi může uživatel pouze v případě, že má přidělenou roli s oprávněním Editovat zprostředkovatelskoku provizi a pouze v rozmezí uvedeném v popisu provize.

Dealerská provize

Systém zobrazí provize:

  • Definovaná pro organizační jednotku, ke které je uživatel přiřazen

  • Pokud nenajde provizi podle bodu 1. hledá provizi definovanou pro nadřazenou organizační jednotku

  • Pokud nenajde provize podle bodů 1. a 2., hledá provizi pro nadřazenou jednotku jeho nadřazené jednotky atd.

  • Pokud organizační jednotka nemá nadřazenou jednotku anebo provize není na žádné úrovni definovaná, systém hledá a zobrazí provizi bez uvedení organizační jednotky.

Provize je zobrazena v:

  • Absolutní hodnotě

  • Procentech

Systém zobrazuje defaultní hodnotu z nastavení provizí. Editovat provizi může uživatel pouze v případě, že má přidělenou roli s oprávněním Editovat dealerskou provizi a pouze v rozmezí uvedeném v popisu provize.

image-20241011-180231.png

Importérská provize

Importérská provize je vázána na konkrétní značku, tzn. systém danou provizi zobrazí uživatelům dle vybrané značky v části Výběr vozidla.

Importérská provize je fixní, uživatel nemůže měnit.  

image-20241011-180248.png

Importérská dotace

Importérská dotace je vázáná na značku. U importérské dotace je zobrazení vázáno na:

  • Značku v části Výběr vozidla

  • Oprávnění role

    • Zobrazit importérskou dotaci

    • Editovat importérskou dotaci

  • Nastavení provizí

    • Nezobrazovat v kalkulaci

    • Needitovatelné v kalkulaci

Níže v tabulce popsané kombinace příznaků a zobrazení/editace dotace.

Provize

Role

Kalkulace

Nezobrazovat v kalkulaci

Needitovatelné v kalkulaci

Zobrazit importérskou dotaci

Editovat importérskou dotaci

Zobrazené

Editovatelné

Ne

Ne

Ne

Ne

Všem

Všichni

Ne

Ne

Ano

Ano

Všem

Všichni

Ano

Ne

Ne

Ne

Nikomu

Nikdo

Ano

Ne

Ano

Ne

Role s oprávněním

Ten kdo má zobrazeno

Ano

Ano

Ano

Ne

Role s oprávněním

Nikdo

Ano

Ano

Ano

Ano

Role s oprávněním

Role s oprávněním

Výši dotace může uživatel změnit bez omezení.

Administrativní poplatek

Administrativní poplatek je rovněž možno zobrazit/editovat v části Kalkulace na formuláři, který je možné otevřít přes ikonu Zámečku.

Systém zobrazí službu s kategorií služby Administrativní poplatek (Administrace > Konfigurace produktů > Produkty a služby > Služby) a její výchozí hodnotu. Uživatel může změnit na hodnotu z intervalu min a max definovaného na dané službě.

Zobrazení a editace je povolená pouze uživateli, který má roli s oprávněním Kalkulace interní.  

image-20241011-180400.png

 

Úroková marže

Marže je rovněž možno zobrazit/editovat v části Kalkulace na formuláři, který je možné otevřít přes ikonu Zámečku.

Systém zobrazí defaultní hodnotu úrokové marže definovanou na vybraném produktu financování v části Definice produktu. Uživatel může změnit na hodnotu z intervalu min a max definovaného na produktu.

Zobrazení a editace je povolená pouze uživateli, který má roli s oprávněním Kalkulace interní

image-20241011-180426.png

Výpočet kombinací (splátky)

Systém postupuje následovně:

  • Výpočet všech vstupů pro výpočet anuity (Present Value, Residual Value, Interest Rate)

    • Do výpočtu Present Value vstupuje

      • Cena vozidla po slevě bez DPH

      • Vybrané provize

      • Vybrané částky registračního poplatku

  • Výpočet anuity

    • Pro výpočet anuity je použit stejný výpočet jako u funkce PLATBA v excelu

  • Efektivní úrok

    • Efektivní úrok je počítán iterací, kde Present Value je pouze Cena vozidla po slevě bez DPH

  • Výpočet pojištění

  • Výpočet služeb

  • Měsíční splátka s DPH/bez DPH

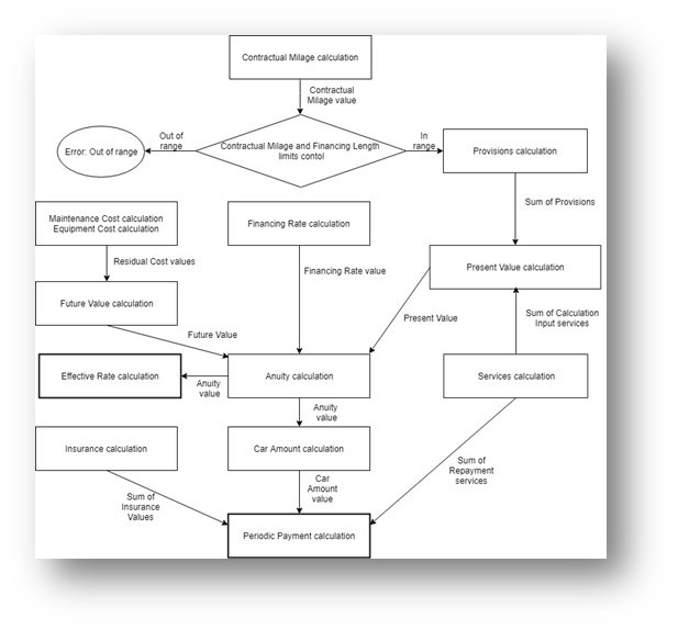
Obecný diagram kalkulace

image-20241011-180511.png
  • Smluvní nájezd (Contractual mileage)

    • Systém vypočítá na základě vstupů zadaných v krok 5 – Kalkulace (Délka nájemní smlouvy a Plánovaný ročný nájezd)

  • Kalkulace provizí do výpočtu splátky (Provision calculation)

    • Provize pro danou kalkulaci jsou definovány v kroku 5 – Kalkulace pod „Zámečkem“

    • Provize můžou ovlivnit výši vstupní ceny pro výpočet anuity ((Present Value)

    • Do vstupní ceny systém započítá ty provize, které mají v nastavení příznak Započítat do splátek = Ano (Administrace > Nastavení provizí > Detail provize)

    • Provize vstupuje plusem (navyšuje vstupní cenu), dotace mínusem (ponižuje vstupní cenu)

  • Registrační poplatek (zahrnuto do pořízení)

    • Zahrnutí registračního poplatku do dané kalkulace je označeno v kroku 4 – Služby

    • Služba registrační poplatek se může skládat ze 4 typů poplatků. Jednotlivé poplatky můžou ovlivnit výši vstupní ceny pro výpočet anuity (Present Value) v případě, že na službě je nastaveno Zadat jako kalkulační vstup = Ano (Administrace > Konfigurace produktu > Služby > detail služby s Kategórií = Registrační poplatek)

    • Do vstupní ceny systém započítá částky registračního poplatku, které mají v nastavení příznak Zahrnout do vstupní ceny = Ano (Administrace > Konfigurace produktu > Ceníky > Registrační poplatek > Detail registračního poplatku)

  • Vstupní cena (Present Value)

    • Do vstupní ceny systém započte:

      • Celková cena bez DPH po slevě + Suma provizí, kde Započítat do splátek = Ano + Suma částek služby Registrační poplatek, kde Zahrnout do vstupní ceny = Ano

  • Úroková sazba (Financing Rate Calculation)

    • Systém vypočte podle vzorce:

      • REFI kód + Marže

    • REFI kód systém vybírá dle doby trvání smlouvy, tj.

      • Doby trvání smlouvy pro danou kalkulaci (kombinaci) je z intervalu Min. a Max. doby financování REFI kódu

      • Datum vytvoření kalkulace je z intervalu Platnost od a Platnost do na REFI kódu

    • Pro výpočet anuity musí existovat pouze jeden vyhovující záznam REFI sazby. V případě, že existuje více vyhovujících záznamů anebo neexistuje žádný platný záznam, systém vypíše chybovou hlášku a výpočet neprovede

  • Zůstatková hodnota (Future Value Calculation – Residual Value)

    • Zůstatková hodnota je přijatá z api_prices anebo částku manuálně zadanou uživatelem v kroku 5 – Kalkulace

  • Výpočet služeb (Services Calculation)


  • Dálniční známka (Road toll calculation)

    • Systém dohledá sazbu pro aktuální datum – jde o roční sazbu

    • Sazba je uložená v Konfigurace produktů / Ceníky / Dálniční známky / Seznam dálničních známek

    • Hodnotu bez DPH do kalkulace vypočte dle vzorce:

      • Cena bez DPH * ((doba financování v měsících/12) + 1)


  • Tankovací karta (Fuel card calculation)

    • Systém dohledá sazbu pro záznam vybraný uživatelem

    • Sazba je uložená v Konfigurace produktů / Ceníky / Dálniční známky / Seznam tankovacích karet

    • Hodnotu bez DPH do kalkulace vypočte dle vzorce:

      • Cena bez DPH * Periodicita služby 

        • Periodicita služby je dle nastavení sazby (pole Perioda):

          • Jednorázově = 1

          • Měsíčně = délka financování v měsících

          • Ročně = délka financování v měsících / 12


  • Poplatky (Services fees calcualtion)

    • Např. asistence, rozhlasový poplatek a pod. (neplatí pro registrační poplatek)

    • Pro poplatky existuje pouze jedna sazba, částka je definovaná na úrovni služby v Konfigurace produktů / Produkty a služby / Nastavení služeb

    • Sazby není možné nastavit samostatně

    • Hodnotu bez DPH do kalkulace systém vypočte dle vzorce:

      • Cena bez DPH * Periodicita služby 

        • Periodicita služby je dle nastavení sazby (pole Perioda):

          • Jednorázově = 1

          • Měsíčně = délka financování v měsících

          • Ročně = délka financování v měsících / 12


  • Náhradní vozidlo (Replacement car calculation)

    • Systém dohledá sazbu pro záznam vybraný uživatelem v Konfigurace produktů / Ceníky / Náhradní vozidla

    • Hodnotu bez DPH do kalkulace vypočte dle vzorce:

      • Cena bez DPH * Počet dní (nastavení na sazbě) * (délka financování v měsících / 12)


  • Registrační poplatek jako služba (Registration fee calculation)

    • Služba je složená z 4 částí:

      • Odměna za zprostředkování

      • Přihlášení vozidla

      • Odhlášení vozidla z evidence

      • Poplatek za vydání značky

    • Není podmínkou, že musí být nastavené všechny typy (stačí jeden)

      • Zahrnout do vstupní ceny = Ne, Zahrnout do splátek = Ano

        • Při této kombinaci se počítá suma služby

    • Systém vybere sazby za každý typ registračního poplatku

      • U poplatku za přihlášení vozidla systém vybere sazbu dle výkonu motoru (kW)

    • Registrační poplatek je do kalkulace zahrnut jako služba v případě, že v nastavení je na službě příznak Zahrnout do splátek služby = Ano (Administrace > Konfigurace produktu > Služby > Detail registračního poplatku)

    • Hodnotu do kalkulace vypočte jako

      • Sumu všech nalezených typů poplatků z ceníku na celou dobu financování / délka financování v měsících


  • Silniční daň (Road Tax calculation)

    • Systém dohledává roční sazbu podle:

      • Kategorie vozu

        • Osobní vozidlo = podle objemu motoru

          • Objem motoru z katalogové karty je z intervalu na sazbách silniční daně

        • Užitkové vozidlo = podle celkové hmotnosti  

          • Celková hmotnost z katalogové karty je z intervalu na sazbách silniční daně

    • Uplatní slevu:

      • Podle věku vozidla: 

        • Protože je vozidlo vždy nové, systém hledá interval, kterého spodní hranice je 0

        • Pokud systém najde slevu, uplatní ji na roční sazbu

      • Podle typu paliva: 

        • Pokud je nalezená sleva, systém ji uplatní na roční sazbu po slevě dle věku vozidla

    • Vypočítá měsíční sazbu

      • Roční sazba po uplatnění slev / 12

    • Hodnotu do kalkulace vypočte jako:

      • Měsíční sazba * nižší hodnota z možností:

        • Délka nájemní smlouvy

        • Horní hranice intervalu z uplatněné slevy dle věku vozidla

        • Příklad

          • Sazba - (Sazba * Sleva) / 12 , napr. 3000 je sadzba x 21 % DPH = 3630 * 0,52 (pri 48 % sleve) = 1887,6 / 12 = 157,3 měsíčne


  • Pneuservis (Tire servis calculation)

    • Pneumatiky

      • Výpočet počtu pneumatik bere v úvahu nastavení v Administraci pro životnost letních a zimních pneumatik a počet měsíců používání letních pneumatik

      • Systém počítá:

        • Počet splátek (Doba nájemní smlouvy/periodicita)

        • Počet pneu v sadě:

          • Pokud uživatel zvolil v kroku 4 – Služby pole Rozdílná velikost předních a zadních kol

            • Ano - počet pneu v sadě = 2

            • Ne - Počet pneu v sadě = 4

        • Počet potřebných pneu

          • Systém počítá počet sad, výsledek zaokrouhluje nahoru. Počet sad počítá pro všechny rozměry a sezónu, tzn. v případě, že je v kalkulaci zatrženo pole Rozdílná velikost předních a zadních kol, počítá sady pro Letní – Přední, Letní – Zadní, Zimní – Přední, Zimní - Zadní

          • Následně vynásobí počtem pneu v sadě

          • Výpočet sad pro:

            • Letní pneu = (Smluvní nájezd * (Počet měsíců v roce, ve kterých se používají letní pneumatiky/12) / Životnost letních pneu) - 1

            • Zimní pneu = Smluvní nájezd * ((12 – Počet měsíců v roce, ve kterých se používají letní pneumatiky)/12)) / Životnost zimních pneu

          • Sazbu pro jednotlivé pneumatiky určuje jako průměr Ceny bez DPH všech pneu z ceníku, vyfiltrovaných dle zadaných rozměrů a vlastností v kroku 4 – Služby – Pneuservis

          • V případě, že nenajde žádnou sazbu, zobrazí chybovou hlášku a kombinace nevypočítá

            • Napr. Počet letních sad -> (60000*(7/12)/42500)-1 = 0

              Počet zimních sad-> (60000*5/12/37500) = 1 sada

              4 pneu x sazba (sazba je uvedena za jednu pneumatiku) / délka smlouvy = 107.272 / 36 = 2.979,77

    • Ráfky

      • Do výpočtu počtu ráfků vstupuje vstupuje typ pneuservisu, kategorie a rozměr kol

      • Pro výpočet postupuje následovně:

        • Sada zimních kol zdarma:

          • Ano = Končí, službu nepočítá, protože k vozu jsou letní i zimní komplety

          • Ne = pokračuje dále

        • Komplety/Pneumatiky

          • Pneumatiky = Končí, vůz bude jezdit na letních ráfcích

          • Komplety = pokračuje dále

        • V ceníku hledá záznamy pro ráfky dle vybraných rozměrů a kategorie

          • Ano = Započte jednu sadu vybrané kategorie

          • Ne

        • V ceníku hledá záznamy pro ráfky dle vybraných rozměrů a jiné  kategorie

          • Ano = započte jednu sadu jiné kategorie

          • Ne = zobrazí uživateli chybu v nastavení Pneuservisu

      • Sazbu pro jednotlivé ráfky určuje jako průměr Ceny bez DPH všech ráfků z ceníku, vyfiltrovaných dle zadaných rozměrů a kategorie.


  • Přezouvání

    • Výpočet počtu přezutí bere v úvahu začátek a konec zimní sezóny

      • Datum začátku = datum vytvoření kalkulace

      • Datum ukončení smlouvy = Datum začátku + doba nájemní smlouvy

    • Výpočet:

      • PRVNÍ ROK

        • 1.1. =< Datum začátku <= Datum konce zimní sezony (nastavení Administrace):

          • počet přezutí = 2

        • Datum konce zimní sezony < Datum začátku <= 31.12.

          • počet přezutí = 1

      • CELÝ ROK

        • Počet přezutí = 2

      • POSLEDNÍ ROK

        • 1.1. =< Datum ukončení smlouvy =< Datum konce zimní sezony:

          • Počet přezutí = 1

        • Datum konce zimní sezony < Datum ukončení smlouvy < Datum začátku zimní sezony

          • Počet přezutí = 1

      • Datum začátku zimní sezony =< Datum ukončení smlouvy =< 31.12.

        • Počet přezutí = 2

      • V případě, že v Administraci nejsou vyplněné pole Datum začátku zimní sezóny a Datum konce zimní sezóny, systém při potvrzení tlačítka Vypočítat kombinace vypíše chybovou hlášku a kombinace nevypočte

      • Hodnotu do kalkulace vypočítá dle vzorce

        • Cena bez DPH * počet přezutí

        • Pro korektní výpočet služby Přezouvání musí v Administraci vždy existovat pouze jedna vyhovující sazba. V opačném případě systém zobrazí chybovou hlášku a kombinace nevypočte

          • Např. 36 měsíců 09/2025 – 09/2028

                          1. rok (2025) – 1 přezutí (.03 < .09 < 31.12.)

                          Celý rok (2026)– 2 přezutí

                          Celý rok (2027) – 2 přezutí

                          Poslední rok (2028) – 1 přezutí (.03 < .09 < .10)

            • 6 přezutí x 4 x sazba za prezutie 230 / 36 měsíců = 153,33


  • Uskladnění

    • Hodnota do kalkulace je vypočtena následovně:

      • ((Doba nájemní smlouvy v měsících+1) * Počet pneu) * Cena bez DPH

    • Počet pneu bude vždy 4

    • Sazbu systém vybírá podle

      • Rozměrů ráfku

        • Rozměr ráfku zadaný v kroku 4 – Služby – Pneuservis je z intervalu Diametr od a Diametr do v ceníku Skladování

      • Typu přezouvání

        • Pneumatiky

        • Komplety (aktuálně se nepoužívá, schovaná možnost výběru v části 4 – SlužbyPneuservis)

    • Pro korektní výpočet služby Uskladnění musí v Administraci vždy existovat pouze jedna vyhovující sazba. V opačném případě systém zobrazí chybovou hlášku a kombinace nevypočte

      • Např. 37 * 4 * 108.33 / 36 = 445,36


  • Pojištění (Insurance calculation)

    • Systém jde postupně po pojistných smlouvách vybraných v kalkulaci v kroku 3 – Pojištění. Ke každé pojistné smlouvě je v kalkulaci zadaná pojistná sazba

    • Výpočet celkové hodnoty do kalkulace probíhá následovně:

      • Sazba zadaná:

        • Procentem

          • Základ pro výpočet na pojistném produktu je Pojistná suma

          • Definice pojistné sumy je nastavená v Administraci > Obecná nastavení > Pojistná suma (Celková cena bez DPH do kalkulace anebo Cena vozidla s DPH (včetně výbav a před slevou))

          • Hodnota pojištění do kalkulace (pojistné na celou dobu trvání smlouvy) = (Pojistná suma * Pojistná sazba/100) * (Doba nájemní smlouvy/12)

        • Částkou

          • Sazba je roční pojistné

          • Hodnota pojištění do kalkulace (pojistné na celou dobu trvání smlouvy) = Pojistná sazba * (Doba nájemní smlouvy/12)

    • Takto vypočtené hodnoty pojištění za každou smlouvu sečte do jedné částky


  • Hodnota anuity do kalkulace (Car amount calculation)

    • Anuita * Periodicita * Doba nájemní smlouvy/12

      • Anuita vypočtena na začátku výpočtu kombinací

      • Periodicita z produktu vybraného v kroku 2 – Parametry financování

        • Měsíčně = 12

        • Kvartálně = 4

        • Půlročně = 2

        • Ročně = 1

image-20241011-181311.png
  • Výše splátky bez DPH (Periodic Payment Calculation)

    • Systém vypočte dle vzorce:

      • (Hodnota anuity do kalkulace + Hodnota pojištění do kalkulace + Hodnota služeb do kalkulace) * (Perioda splácení v měsících/ Doba nájemní smlouvy)

    • V tomto případu je Perioda splácení v měsících

      • Měsíčně = 1

      • Kvartálně = 3

      • Půlročně = 6

      • Ročně = 12

image-20241011-181350.png


  • Výpočet splátky s DPH (Periodic Payment Calculation with VAT)

    • Vypočítá systém jako součet:

      • Anuita + částka DPH vypočtená dle sazby DPH pro anuitu

      • Pojistné + částka DPH vypočtená dle sazby DPH pro pojištění

      • Služby + částka DPH vypočtená dle sazby DPH pro služby

    • Sazby DPH jsou nastaveny v Administraci > Obecná nastavení > DPH