OneCore Docs
Breadcrumbs

Konfigurace produktu

V sekci Konfigurace produktu se definují nastavení nutná pro zkalkulování ceny za pronájem. Jedná se o nastavení produktů, služeb, na které jsou navázány ceníky. Dále se v této sekci definují REFI sazby.

Jednotlivé služby využívají různé zdroje pro výpočet částky do splátky nájmu:

  • Dotaz do integrační mezivrstvy v momentě výpočtu kombinací v kalkulaci – zjištění servisních nákladů

    • Servis

  • Nastavení sazeb v Administraci OneCore Quick Kalkulátoru

    • Dálniční známky

    • Tankovací karta

    • Náhradní vozidlo

    • Asistence

    • Silniční daň

  • Import ceníků k službě Pneuservis z integrační mezivrstvy

    • Pneuservis

Produkty - založení / úprava / odstranění produktu

Produkty obsahují vlastnosti, jako jsou: podnikatel/nepodnikatel, povolený rozsah nájezdu, povolený rozsah doby financování, výčet služeb a pojistných produktů, které lze v rámci hlavního produktu nabídnout.

Seznam Produktů je umístěn v sekci Produkty a služby v první záložce. Nový produkt je možné založit standardně z přehledu Produktů pomocí tlačítka Přidat produkt.

Otevře se karta pro zadání nového produktu.

Pole:

  • Název

    • Povinné pole, jehož hodnota se zobrazuje při výběru produktu v kalkulátoru

  • Popis

    • Upřesnění produktu

  • Použít logo produktu pro nabídku

    • Checkbox

    • Defaultní hodnota = Ne

    • Po zatržení systém zobrazí „pole“ pro nahrání loga

    • Po odtržení systém logo smaže a pole skryje

    • V případě, že pole bude zatrženo, nebude možné uložit úpravy bez nahrání loga

  • Značka

    • Pole umožňuje omezit produkt pouze pro vybrané značky vozidla

  • Forma subjektu

    • Uživatel zvolí z hodnot Právnická osoba nebo Fyzická osoba

    • Je možné zvolit pouze jedno z nich, výchozí hodnota je Fyzická osoba

  • Úroková marže

    • Hodnota je zadána jako desetinné číslo v %

    • Je to výchozí hodnota, která se doplní do kalkulátoru

    • Uživatel může hodnotu v kalkulátoru změnit v rozmezí Minimální marže a Maximální marže v případě, že má na to oprávnění

  • Minimální marže

    • Hodnota je zadána jako desetinné číslo v %

    • Jedná se o spodní hranici, tedy hodnotu, kterou uživatel má povolenou v kalkulátoru zadat

  • Maximální marže

    • Hodnota je zadána jako desetinné číslo v %

    • Jedná se o horní hranici, tedy hodnotu, kterou uživatel má povolenou v kalkulátoru zadat

  • Výchozí počet měsíců

    • Povinné pole

    • Jedná se o výchozí dobu financování, která je dotažena do kalkulátoru a lze ji změnit dle rozptylu období

  • Rozptyl období

    • Povinné pole

    • Pole určuje násobky doby financování, které je možné zadat v kalkulátoru

  • Perioda

    • Jedná se o periodu splátek

    • Výchozí hodnota je Ročné, lze změnit na Půlročně, Kvartálně, nebo Měsíčně

  • Termín platby

    • Výchozí hodnota pole je Na začátku, kterou je možné změnit na hodnotu Na konci

  • Výchozí počet kilometrů

    • Povinné pole

    • Jedná se o výchozí hodnotu ročního nájezdu, který se dotáhne do kalkulátoru a lze jej změnit dle rozptylu nájezdu a v rozmezí Horní/Spodní tolerance

  • Rozptyl nájezdu

    • Povinné pole

    • Pole určuje násobky ročního nájezdu, které je možné zadat v kalkulátoru

  • Horní tolerance km

    • Povinné pole

    • Hodnota pole se dotahuje do tiskového výstupu do pole Volný limit

    • Nemá vliv na výpočet

  • Spodní tolerance km

    • Povinné pole, ale pouze evidenční pole

    • Je možné přidat informaci do tiskového výstupu, nyní je v tiskovém výstupu pouze Horní tolerance km a je v poli Volný limit

  • Vlastní sazba za podlimitní km

    • Sazba je zadána absolutní hodnotou

    • Dotahuje se do kalkulace v případě, že je v tomto poli hodnota, tzn. i 0 (přebije dotázanou hodnotu, podmínky podrobně v části Tvorba kalkulace)

Upravit existují produkt je možné pomocí tlačítka Upravit, které je umístěno na přehledu Produktů.

Po stisknutí tlačítka se zobrazí karta produktu, na kterém je možné cokoliv změnit.

Odstranění produktu je možné pomocí tlačítka Smazat, které je umístěno pouze na přehledu produktu.

Služby - založení / úprava / odstranění služby

Seznam služeb je umístěn v sekci Produkty a služby ve druhé záložce. Nový produkt je možné založit standardně z přehledu Služeb pomocí tlačítka Přidat službu.

Otevře se karta pro zadání nové služby.

Pole:

  • Název

    • Povinné pole, jehož hodnota se zobrazuje při výběru služby v kalkulátoru

  • Popis

    • Upřesnění služby

  • Produkty

    • Výběr produktů, pro které se bude tato služba nabízet

    • Pokud je prázdné, pak platí pro všechny produkty

  • Zobrazení

    • Výchozí hodnota je Povinný viditelný, hodnotu lze změnit

    • Uživatel zvolí z možností

      • Povinný – viditelný

        • V kalkulačce je daná služba vybrána automaticky, uživatel nemůže výběr zrušit (nelze editovat)

      • Povinný – neviditelný

        • Je započítáno do kalkulace, ale uživatel tuto službu v kalkulaci nevidí

      • Dostupný

        • Volitelný pojistný produkt, který bude k dispozici pro výběr v kalkulačce

      • Nedostupný

        • Produkt nebude v kalkulačce dostupný

  • Kategorie služby

    • Povinné pole

    • Je nutné vybrat jednu z možností:

      • Servis

      • Náhradní vozidlo

      • Dálniční známka

      • Tankovací karta

      • Poplatky

      • Registrační poplatek

      • Silniční daň

      • Pneuservis

      • Administrativní poplatek

    • Na hodnotu tohoto pole jsou dále zobrazena v některých případech další pole

  • Perioda

    • Pole je zobrazeno pro Kategorie služby = Poplatky

    • Možnosti pole jsou

      • Jednorázově

      • Měsíčně

      • Ročně

    • Za zvolenou periodu je uvedena Cena bez DPH níže

  • Platnost od

    • Pole je zobrazeno pro Kategorie služby = Poplatky

    • Platnost od daného poplatku

  • Platnost do

    • Pole je zobrazeno pro Kategorie služby = Poplatky

    • Platnost do daného poplatku

  • Cena bez DPH

    • Pole je zobrazeno pro Kategorie služby = Poplatky

    • Cena bez DPH za zvolenou periodu tohoto poplatku

  • Zahrnout do splátek služby / Zadat jako kalkulační vstup

    • Pole je zobrazeno pro Kategorie služby = Registrační poplatek

    • Je povinné zvolit jedno z polí

  • Minimální hodnota

    • Pole je zobrazeno pro Kategorie služby = Administrativní poplatek

    • Jedná se o spodní hranici, tedy hodnotu, kterou uživatel/dealer má povolenou v kalkulátoru zadat

  • Maximální hodnota

    • Pole je zobrazeno pro Kategorie služby = Administrativní poplatek

    • Jedná se o horní hranici, tedy hodnotu, kterou uživatel/dealer má povolenou v kalkulátoru zadat

  • Výchozí hodnota

    • Pole je zobrazeno pro Kategorie služby = Administrativní poplatek

    • Je to výchozí hodnota, která bude použita při tvorbě kalkulace

    • Uživatel může hodnotu v kalkulátoru změnit v rozmezí Minimální hodnota a Maximální hodnota v případě, že má na to oprávnění

Upravit existují službu je možné pomocí tlačítka Upravit, které je umístěno na přehledu Služeb.

Po stisknutí tlačítka se zobrazí karta služby, na kterém je možné cokoliv změnit

Odstranění služby je možné pomocí tlačítka Smazat, které je umístěno pouze na přehledu služeb.

Náhradní vozidla - založení / úprava / odstranění záznamu v ceníku náhradního vozidla

Ceník náhradního vozidla je umístěn v sekci Ceníky v první záložce. Novou cenu za danou třídu vozidla je možné založit standardně z přehledu Náhradní vozidla pomocí tlačítka Přidat sazbu.

Otevře se karta pro zadání nové ceny náhradního vozidla.

Pole:

  • Název

    • Povinné pole, jehož hodnota se zobrazuje při výběru služby v kalkulátoru

  • Třída vozu

    • Povinné pole

    • Je zvolena jedna třída vozu z číselníku tříd vozů

  • Dnů v roce

    • Povinné pole

    • Určení počtu dnů užívání náhradního vozidla za stanovenou cenu

  • Popis

    • Textové pole

  • Platnost od

    • Platnost od dané ceny

    • Kontrola na platnost – nesmí se překrývat pro jednu třídu vozidla

  • Platnost do

    • Platnost do dané ceny

    • Kontrola na platnost – nesmí se překrývat pro jednu třídu vozidla

  • Cena bez DPH

    • Cena bez DPH za jeden den za rok

Upravit existují ceník je možné pomocí tlačítka Upravit, které je umístěno na přehledu Náhradních vozidel. Po stisknutí tlačítka se zobrazí karta náhradního vozidla, na kterém je možné cokoliv změnit.

Odstranění ceníku je možné pomocí tlačítka Smazat, které je umístěno pouze na přehledu Náhradních vozidel.

Dálniční známky - založení / úprava / odstranění záznamu v ceníku Dálniční známky

Ceník Dálniční známky je umístěn v sekci Ceníky ve druhé záložce. Novou cenu za dálniční známku je možné založit standardně z přehledu Dálniční známky pomocí tlačítka Přidat sazbu.

Otevře se karta pro zadání nové ceny Dálniční známky.

Pole:

  • Název

    • Povinné pole, jehož hodnota se zobrazuje při výběru služby v kalkulátoru

  • Platnost od

    • Platnost od dané ceny

    • Kontrola na platnost – nesmí se překrývat

  • Platnost do

    • Platnost do dané ceny

    • Kontrola na platnost – nesmí se překrývat

  • Cena bez DPH

    • Cena bez DPH za dálniční známku

Upravit existují ceník je možné pomocí tlačítka Upravit, které je umístěno na přehledu Dálničních známek. Po stisknutí tlačítka se zobrazí karta Dálniční známky, na kterém je možné cokoliv změnit.

Odstranění ceníku je možné pomocí tlačítka Smazat, které je umístěno pouze na přehledu Dálničních známek.

Tankovací karty - založení / úprava / odstranění záznamu v ceníku Tankovací karty

Ceník Tankovací karty je umístěn v sekci Ceníky ve třetí záložce. Novou cenu za Tankovací kartu je možné založit standardně z přehledu Tankovací karty pomocí tlačítka Přidat sazbu.

Otevře se karta pro zadání nové ceny Tankovací karty.

Pole:

  • Název

    • Povinné pole, jehož hodnota se zobrazuje při výběru služby v kalkulátoru

  • Popis

    • Textové pole

  • Perioda

    • Možnosti pole jsou

      • Jednorázově

      • Měsíčně

      • Ročně

    • Za zvolenou periodu je uvedena Cena bez DPH níže

  • Platnost od

    • Platnost od dané ceny

  • Platnost do

    • Platnost do dané ceny

  • Cena bez DPH

    • Cena bez DPH za tankovací kartu

Upravit existují ceník je možné pomocí tlačítka Upravit, které je umístěno na přehledu Tankovací karty. Po stisknutí tlačítka se zobrazí karta Tankovací karty, na kterém je možné cokoliv změnit.

Odstranění ceníku je možné pomocí tlačítka Smazat, které je umístěno pouze na přehledu Tankovací karty.

Registrační poplatky - založení / úprava / odstranění záznamu v ceníku Registračního poplatku

Ceník Registrační poplatky je umístěn v sekci Ceníky ve čtvrté záložce. Novou cenu Registračního poplatku je možné založit standardně z přehledu Registrační poplatky pomocí tlačítka Přidat sazbu.

Otevře se karta pro zadání nové ceny konkrétního typu Registračního poplatku.

Pole:

  • Typ

    • Povinné pole, jehož hodnota se zobrazuje při výběru služby v kalkulátoru

    • Možnosti pole jsou

      • Odměna za zprostředkování

      • Přihlášení vozidla

      • Odhlášení vozidla z evidence

      • Poplatek za vydání značky

    • Na základě zvoleného typu, se odkrývají další pole

  • Sazba

    • Cena bez DPH za poplatek na celou dobu financování

  • Výkon motoru od

    • Pole je zobrazeno pro Typ = Přihlášení vozidla

    • Jedná se o spodní hranici výkonu motoru, pro kterou platí daná sazba

    • Pokud zůstane prázdné, pak není ohraničeno

  • Výkon motoru do

    • Pole je zobrazeno pro Typ = Přihlášení vozidla

    • Jedná se o spodní hranici výkonu motoru, pro kterou platí daná sazba

    • Pokud zůstane prázdné, pak není ohraničeno

  • Zahrnout do vstupní ceny

    • Výchozí hodnota je NE. Pokud má být registrační poplatek zahrnutý do vstupní ceny, pak je potřeba změnit na ANO

Pro Typ = Přihlášení vozidla se nesmí překrývat sazby pro rozmezí výkonu motoru, pro ostatní typy registračního poplatku může být právě jeden záznam.

Upravit existují ceník je možné pomocí tlačítka Upravit, které je umístěno na přehledu Registračních poplatků. Po stisknutí tlačítka se zobrazí karta Registračního poplatku, na kterém je možné cokoliv změnit.

Odstranění ceníku je možné pomocí tlačítka Smazat, které je umístěno pouze na přehledu Registračních poplatků.

Silniční daň - založení / úprava / odstranění záznamu v ceníku Silniční daně

Ceník Silniční daně je umístěn v sekci Ceníky v páté záložce. Novou cenu za Silniční daň je možné založit standardně z přehledu Silniční daně pomocí tlačítka Přidat sazbu.

Otevře se karta pro zadání nové ceny Silniční daně.

Pole:

  • Název

    • Povinné pole, jehož hodnota se zobrazuje při výběru služby v kalkulátoru

  • Popis

    • Textové pole

  • Typ vozidla

    • Jsou zde dvě zaškrtávací pole Osobní/Užitkové, ze kterých je potřeba jedno zvolit

    • Na základě zvoleného typu vozidla, se odkrývají další pole

  • Objem motoru od

    • Pole je zobrazeno pro Osobní = ANO

    • Jedná se o spodní hranici objemu motoru, pro kterou platí daná sazba

  • Objem motoru do

    • Pole je zobrazeno pro Osobní = ANO

    • Jedná se o horní hranici objemu motoru, pro kterou platí daná sazba

  • Celková hmotnost od

    • Pole je zobrazeno pro Užitkové = ANO

    • Jedná se o spodní hranici celkové hmotnosti, pro kterou platí daná sazba

  • Celková hmotnost do

    • Pole je zobrazeno pro Užitkové = ANO

    • Jedná se o horní hranici celkové hmotnosti, pro kterou platí daná sazba

  • Platnost od

    • Platnost od dané ceny

  • Platnost do

    • Platnost do dané ceny

  • Roční sazba

    • Roční sazba pro definované parametry silniční daně

Pro Osobní = ANO se nesmí překrývat sazby pro rozmezí objemu motoru a platnosti, pro Užitkové = ANO se nesmí překrývat sazby pro rozmezí celkové hmotnosti a platnosti.

Upravit existují ceník je možné pomocí tlačítka Upravit, které je umístěno na přehledu Silniční daně. Po stisknutí tlačítka se zobrazí karta Silniční daně, na kterém je možné cokoliv změnit.

Odstranění ceníku je možné pomocí tlačítka Smazat, které je umístěno pouze na přehledu Silniční daně.

Sleva na silniční daní - založení / úprava / odstranění Slevy silniční daně

Slevy Silniční daně jsou umístěn v sekci Ceníky v šesté záložce. Novou slevu Silniční daně je možné založit standardně z přehledu Slevy na Silniční daň pomocí tlačítka Přidat sazbu.

Otevře se karta pro zadání nové ceny Silniční daně.

Pole:

  • Název

    • Povinné pole

  • Sleva

    • Jedná se o slevu na silniční dan pro zvolený typ (Věk vozidla nebo Typ paliva)

  • Typ

    • Jsou zde dvě zaškrtávací pole Věk vozidla/Typ paliva, ze kterých je potřeba jedno zvolit

    • Na základě zvoleného typu, se odkrývají další pole

  • Věk od

    • Pole je zobrazeno pro Věk vozidla = ANO

    • Jedná se o spodní hranici věku vozidla, pro kterou platí daná sazba

  • Věk do

    • Pole je zobrazeno pro Věk vozidla = ANO

    • Jedná se o horní hranici věku vozidla, pro kterou platí daná sazba

  • Typ paliva

    • Pole je zobrazeno pro Typ paliva = ANO

    • Je potřebné vybrat typ paliva vozidla, na který se sleva váže

Pro Věk vozidla = ANO se nesmí překrývat sazby pro rozmezí věku vozidla, pro Typ paliva = ANO se nesmí existovat dvě sazby pro stejný typ paliva.

Upravit existují slevy je možné pomocí tlačítka Upravit, které je umístěno na přehledu Slev na Silniční daň. Po stisknutí tlačítka se zobrazí karta slevy na Silniční daně, na kterém je možné cokoliv změnit.

Odstranění sazby je možné pomocí tlačítka Smazat, které je umístěno pouze na přehledu Slevy na Silniční daně.

REFI sazby - založení / úprava / odstranění REFI sazby

Číselník REFI sazby je umístěn v sekci REFI. REFI sazby definují úrok na smlouvě. Novou REFI sazbu je možné založit standardně z přehledu REFI pomocí tlačítka Přidat REFI sazbu.

Otevře se karta pro zadání nové REFI sazby.

Pole:

  • Min. doba financování

    • Povinné pole

    • Jedná se o spodní hranici doby financování, pro kterou platí daná sazba

  • Max. doba financování

    • Povinné pole

    • Jedná se o horní hranici doby financování, pro kterou platí daná sazba

  • Sazba

    • Povinné pole

    • Úroková sazba pro definované rozmezí doby financování

    • Jedná se o konečnou úrokovou sazbu, teda zahrnuje všechny složky úrokové sazby

  • Platnost od

    • Platnost od dané sazby

  • Platnost do

    • Platnost do dané sazby

Nesmí překrývat sazby pro rozmezí doby financování

Upravit existují sazbu je možné pomocí tlačítka Upravit, které je umístěno na přehledu REFI. Po stisknutí tlačítka se zobrazí karta REFI sazby, na které je možné cokoliv změnit.

Odstranění sazby je možné pomocí tlačítka Smazat, které je umístěno pouze na přehledu Silniční daně.

Pneumatiky - založení / úprava / odstranění záznamu v ceníku Pneumatik

Ceník Pneumatik je umístěn v sekci Pneuservis v první záložce. Ceník pneumatik je zcela needitovatelný. Nový záznam se do ceníku nahraje pomocí integrace, která pracuje i s úpravou záznamu nebo zneaktivnění záznam. Žádný záznam v ceníku nejde editovat, a ani odstranit.

Přezouvání - založení / úprava / odstranění záznamu v ceníku Přezouvání

Ceník Přezouvání je umístěn v sekci Pneuservis ve druhé záložce. Ceník přezouvání je zcela needitovatelný. Nový záznam se do ceníku nahraje pomocí integrace, která pracuje i s úpravou záznamu nebo zneaktivnění záznam. Žádný záznam v ceníku nejde editovat, a ani odstranit.

Skladování - založení / úprava / odstranění záznamu v ceníku Skladování

Ceník Skladování je umístěn v sekci Pneuservis ve třetí záložce. Ceník Skladování je zcela needitovatelný. Nový záznam se do ceníku nahraje pomocí integrace, která pracuje i s úpravou záznamu nebo zneaktivnění záznam. Žádný záznam v ceníku nejde editovat, a ani odstranit.

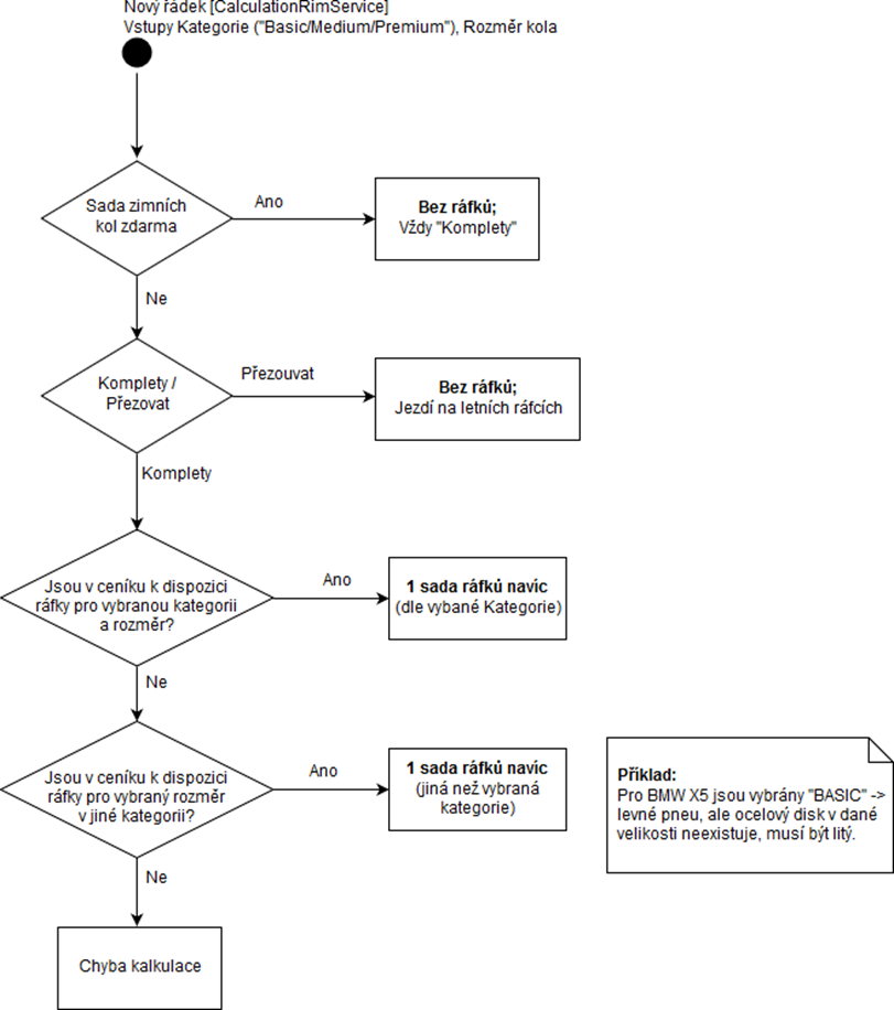
Ráfky - založení / úprava / odstranění záznamu v ceníku Ráfky

Ceník Ráfky je umístěn v sekci Pneuservis v první záložce. Ceník Ráfky je zcela needitovatelný. Nový záznam se do ceníku nahraje pomocí integrace, která pracuje i s úpravou záznamu nebo zneaktivnění záznam. Žádný záznam v ceníku nejde editovat, a ani odstranit.

Při stanovení počtu ráfků pro kalkulaci bude použit následující postup:

image-20241012-174439.png